核心系统上线指南
Core system learning guide
时间:60分钟
面向:公司领导、系统负责人你和负责系统运营的内勤老师
目标:
1.简单了解平台介绍
2.了解上线安排
3.明晰上线前的准备工作
4.了解服务介绍
课程目录 Content
1 平台介绍
2 上线安排
3 上线前的准备
4、服务介绍
一、平台介绍

我们先来看看淞菱平台的整个架构,蓝色的部分是OSAP核心业务系统的架构,主要是给内勤老师使用的业务系统,负责人员管理的老师,负责新契约、续期保单的业管老师、结算老师等,这套系统财寿业务都支持,更加偏重于寿险业务。里面包含了新契约管理、续期保单管理、保单客户、保单品质管理、组织团队、产品管理、结算管理、各种数据报表(人资报表、新契约报表、工资报表等)、单证管理等等。再来看绿色的部分是经代展业家,主要是给外勤团队使用的手机APP,它涵盖了业务人员展业的全流程,从售前的客户管理、营销工具、计划书、寿险百科、商机管理到售中的电子投保,最后到售后的消息心、业务查询,其中业务查询中的数据都是来自于核心数据的,像工资查询、保单查询、续期查询、回执回访查询等。所以整个涵盖了售前、售中和售后的。最下面的模块是我们的管理台,您可以理解成为是手机端的后台,它可以统计有多少业务人员使用手机端、计划书的统计、活动量的统计情况,还可以配置产品和培训后台资料等。我们的产品的数据都是打通的,具有相关性的。
二、上线安排
截止到目前我们服务过超400家经代机构系统上线数据统计:
核心系统上线成功率不足50%
核心系统成功上线四原则

核心系统上线,是公司信息化的基础性建设。核心系统的成功上线,将会建立健全核心业务流程、规范各项治理制度管理、为各层级管理决策提供基础支撑,关系到公司未来五年、十年甚至更长期的发展,具有战略性意义。
经验告诉我们:
公司的最高长官,如果不能对核心系统上线足够重视,系统上线的成功率基本为0!

一把手的重视是基础,有效的分工协作贯彻执行是保障!
例如:假设内勤老师没有在核心系统录入代理人信息,代理人将无法认证使用手机端;如果没有录入首期、续
期或薪资等信息,代理人手机端无法进行业务查询。

充分调动主观能动性!
让内勤充分认识到:核心系统是生产力工具,是帮你提高工作效率的!
让外勤充分认识到:展业工具是展业利器,是帮你提升业绩,赚钱的!

核心系统的上线,归根到底是制度流程的上线
青岛淞菱科技从2007开始,致力于经代企业的核心系统开发和上线,为全国超百家经代企业提供SaaS服务,总
结出了一整套成熟有效的业务流程和制度,保障您的核心系统成功上线。
流程再造:系统上线的基础


人员入司流程图
制度、流程:(淞菱提供)
如下图所示《入司报聘流程表》
配套表格:(淞菱提供)
《入司基本资料表》
《人员总受理表》
核心业务系统
人事模块录入操作
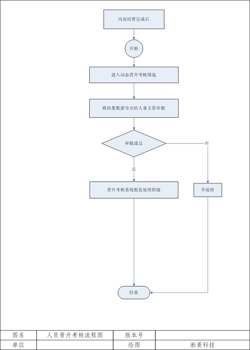
人员晋升考核流程图
制度、流程:(淞菱提供)
如左图所示《人员晋升考核流程图》
配套表格:(淞菱提供)
《人事情况变更申请表》
核心业务系统
动态晋升考核管理
模块录入操作
核心系统成功上线四原则




三、上线前准备
第一步:梳理行政全框架图(Administrator View)


第二步:确认种子教官名单(Power Users)



第三步:业务流程梳理(Power Users)



新人入司按入司规定提交材料及填写《入司基本资料表》予人管受理,人管初审后登录到《人员受理总表》中,后提交给人管主管单位来复审或交由总部来复审,最终将改新人的报到手续完成并上锁为止。
人员入司相关的表格

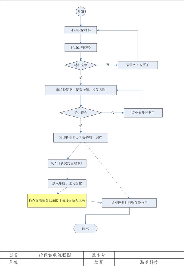
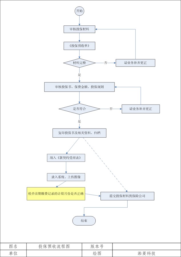
指业管(收单人员)从业务人员端受理客户投保申请的一个流程,其中包括了审核投保单、投保相关材料是否符合保险公司的规定,录入系统、最终将投保材料流转到保险公司的一个完整的过程管理。
投保预收流程中,可以搭配《投保材料提示》、《新契约预收申请单》、《新契约受理总表》三种制式表格来使用,会让流程更流畅。
《图》投保预收流程

根据公司出台的基本管理办法或考核管理办法,在一定期间内循环考核业务人员的绩效的一种手段,达标予以晋升,为达基本考核指标者予以降级处理,人管在进行晋升考核过程中必须要考虑到,各种条件的组合筛选以及检查时间点,因为是否完成绩效指标取决于保单生效、回执、发佣等条件满足下始可确保筛选的结果可靠性。

保险公司每月会结算佣金数额给签约的代理公司,且代理公司必须核对其所核发的数额、明细是否正确无误,以确保代理公司能获得完整的收益的一个过程。外部结算的结果基本上有几种情况发生:漏发、溢发、符合三种情况,这个流程在解决当收到保险公司与贵司结算时,应该如何处理的过程。
四、服务介绍




可选择专属定制培训,实施顾问会根据咱们的业务流程和实际公司现状、运营情况来进行专属定制课程,符合咱们的业务流程,帮助咱们快速成功上线,具体的可以和商务提出申请。

人工客服申请单制度
数据安全
□模板历史数据后台导入 □系统数据完整备份 □系统数据还原 □Admin密码重置
系统配置(协助)
□账号开通 □添加保险公司 □网点激活 □使用权限调整
基本法
□代码内容修改 □修改参数、内容
课程回顾
携手未来 实现共赢
Thank you
淞菱平台
中介数字赋能·成就企业价值
青岛·深圳
青岛 运营管理中信&研发中心
客服:400-670-9080
官网:https://www.sunglink.com/
地址:青岛市市南区银川西路67号国际动漫产业园E座306